新加坡本是一个小国,人口数量不多。同时面临着发达国家都会遭遇的困境,那就是生育率低下和人口老龄化。
所以劳动力不足一直是新加坡政府所担忧的问题。此前,为了解决这个问题,新加坡一直采取的是吸纳移民和外国劳动力的方式,来补充本地人口。
但是,从政府近期的政策来看,“本地优先”导向已经明确,从吸引移民向先保证本地人的工作饭碗,更多依靠本地劳动力而非外国移民转变。
可是这样,未来劳动力不足的问题怎么办呢?
政府表示,“求求”新加坡人生孩子,只要生育率提上去了,就有更多本地劳动力了!
不过,这办法能行吗?
01. 新加坡:我要靠本地人
新加坡政府在今年第三次宣布,上调外国雇员就业薪资门槛。
8月27日,人力部宣布继今年5月将EP月薪门槛调高至3900元之后,今年9月将再度调高门槛至4500元,这意味着一年暴涨了900新!这是史无前例的。
而金融业更被“针对”,月薪门槛要“三级跳”,在今年12月进一步调高至5000元。一向都号称不对各行业设立最低薪金门槛的新加坡政府,这一次却单单拎出了金融行业来开刀。
其中,40多岁资深的金融业就业准证(EP)申请者,起薪更是比年轻申请者的翻倍。就业准证一般是发给专业人员或经理级人员。人力部解释,因为金融行业薪金一般都比较高(说白了就是来钱比较快),所以这一次要特别对此行业做出特别设定。

而对于S准证来说,最低薪资今年1月1日也刚刚从2300上调至2400新,现在又要继续上涨到2500新。与此同时,继续削减SP的配额,2020年1月起,S准证雇员最多只能占公司人手的13%,到2021年1月,将进一步调低至10%。
除此之外,从10月1日起,企业在为外籍员工申请S准证之前,必须先在政府求职网站MyCareersFuture.sg上招聘,让本地员工有机会申请这些工作。这项规定原本仅适用于薪水较高的就业准证外籍员工。
最后对于拿WP的外籍劳工来说,一样雪上加霜。2020年1月起,服务业可聘用的中低技能客工,最多只能占公司人手的38%,到了2021年1月,还要调低到35%。

这样限制就业的“组合拳”可以说是很罕见的,也难怪外国人工作群体这边都炸了锅了,不少人都在表示不满,新加坡政府这是明确地要对外国人留下就业说“no”了吗?
而且很有可能,“本地保护主义”的政策还会增加。
8月31日,新加坡国会的议题是讨论有关人力部最新的就业和准证相关政策。
新加坡工会领袖帕特里克·泰伊(Patrick Tay)在国会上表示,希望新加坡政府可以继续采取更多措施来保护新加坡本地的劳动力。
言下之意,目前的政策还不够给力……
他说,就像金融服务部门的合格工资要求更高一样,人力部(MOM)也应该考虑提高信息通信技术和专业服务部门的最低工资标准。在全国招聘歧视观察名单中(指的是招聘歧视本地员工),通常有来自这些行业的公司。

在国会中,工会领袖和议员们似乎听不到外国雇员们的“哭声,他们竟然在担忧:这样外国人和新加坡本地人的薪资水平是不是就会进一步拉开了。他们担心因此让本地员工感受到薪资和福利的不公平待遇。这个思路真的是认真的吗?
Tay在国会上表示,他和其他工会领袖对新规定可能扩大外国人与当地人之间的薪资差距感到担忧。
他表示,人力部的这个政策之下,雇主可能就只会增加外籍员工的薪水或重新分配福利以符合规定,这在传统上拥有较高收入的就业准证持有人的部门中很容易做到。 但是与此同时同时,他们的新加坡同行可能不会获得类似的加薪,尤其是在工资冻结和减薪频发的当下。
为了解决这个问题,Tay承诺工会将“密切关注雇主的举动”,同时敦促非工会组织的工人加入工会,以保护他们。

原来在工会领导眼中,外国人在公司的待遇这么好的吗?涨了最低工资标准,雇主不但不会少雇佣或者裁掉外国人,还会高高兴兴地只给外国人涨薪。
这种担忧和猜测,着实有些不食人间烟火,不知人间疾苦的味道。
其实,今年以来新加坡政府已经出台了一系列的政策来提振本地居民的就业率,其中就包括两个力度巨大的就业补贴政策:只要你雇佣新加坡人,政府就给钱。
8月17日,副总理王瑞杰宣布延长了雇佣补贴计划(JSS)长达7个月,同时公布了最新的招聘奖励计划(Jobs Growth Incentive,JGI)。

8月18日,人力部部长杨莉明在脸书发帖表示,招聘奖励计划(JGI)是新加坡目前最大的就业援助计划,总额高达十亿,为了刺激本地就业率的提升。
JGI是什么?
就是企业每聘用一位新加坡籍员工,政府将会帮忙支付这些员工高达25%的薪水,若聘用的员工年龄为40岁或以上,政府将会支付多达50%,为期1年。
这里有一点需要注意的是,这个招聘奖励计划(JGI)与雇佣补贴计划(JSS)并不冲突,雇主可以同时获得双重补贴。

已经用补贴大力激励雇主多雇佣新加坡人,另一边还要大幅上调EP、SP的就业门槛,这种种做法真的是为了促进就业公平,消除歧视吗?
在新冠疫情带来的经济萧条和失业潮下,或许新加坡政府希望用这样的政策和态度来维持本地社会民心的稳定,希望新加坡本地居民能够感受到更多的幸福感。
这种做法公不公平,我们先不评价,但是人口缺口的事实新加坡没忘吧?
02. 人口缺口怎么补?
为什么新加坡缺劳动力?
因为新加坡社会目前面临两大问题,一个是人口老龄化。
新加坡第一批婴儿潮时出生的人口在2012年开始进入老龄化阶段,到2030年,老龄人口将达到90万,占现有人口的四分之一。想一想,每四个人中就有一个无法劳动的老年人,这比例确实高得吓人。
而且,据推测,2020年以后,每年退休的人数会超过刚步入社会参加工作的人数,劳动人口将会减少。

2017年的一项研究显示,新加坡人的预期寿命已接近85岁,是世界第一,超过了多年蝉联冠军的日本。
新加坡的百岁老人已从2007年的近500人倍增到现在的1,300人,很大程度上得益于世界一流的医疗保健设施和对慢性病的及时预防措施。
在老年人长寿的同时,新生儿的比例却在不断下降。
虽然新加坡结婚和新生儿人数已呈上升趋势,不过2018年的整体生育率却跌至1.14!

虽然在过去五年期间,新生儿人数每年平均达到3万3000个,比2009年至2013年的平均3万1400个,以及2004年至2008年的平均3万2000个还要高。
不过近年来维持在1.2的整体生育率(TotalFertilityRate,简称TFR),在2017年跌至1.16,2018年更是进一步跌至1.14。
即使2019年,总体生育率微升了0.05%,但仍然低于取代人口所需的2.1的出生率,也很难改变人口老龄化的大趋势。
人力部长杨莉明指出,这主要是因为新加坡人花费更长时间寻找合适的伴侣,也选择更晚才开始组织家庭。
所以,其实新加坡目前有非常大的人口缺口存在。
根据2013年公布的《人口白皮书》,到了2020年新加坡总人口,包括居民与非居民,预计将在580万—600万之间,10年后,2030年的总人口规划,设在了 650万—690万之间。

面对这样的目标,以前我们普遍认为也就是在未来3年内,新加坡还要填补100万的人口缺口,尤其是对新加坡经济发展能做出贡献的工作者有很强的需求。
现在看来和我们开放移民的预期是背道而驰的。
副总理兼财政部长王瑞杰也曾经表态,“随着劳动人口减少,国家需要更多人力和移民。我们能敞开胸怀,就有更好的国际视野,这对新加坡和全球都更好。你不会希望活在人人筑墙自保的世界。”
现在再看王副总理的这句话,心情有些复杂。
根据新加坡政府现在限制外国劳动力的种种举措,所以说新加坡的政策导向正在发生变化。限制外国劳动者之后,如何弥补人口缺口,政府可能转向提振本地生育率。
03. 求求你们生孩子
一直以来,新加坡在内部欧弟在鼓励生育。
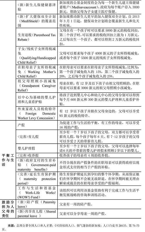
为保障人口的可持续发展,21世纪伊始新加坡便颁布了专门计划鼓励新加坡人结婚并养育孩子。2001年,新加坡政府颁布了鼓励婚姻和生育的一揽子计划,即婚育一揽子计划,目的是鼓励新加坡人组建家庭,结婚生子,其主要包括五个方面内容:
(1)为单身者提供参与社交互动的机会;
(2)确保早婚早育者能更早更快的获得住房;
(3)支付包括医疗费用在内的育儿费用;
(4)帮助有工作的夫妇平衡工作与家庭,同时鼓励父亲在抚育孩子方面承担更多的责任;
(5)提供高品质的、实惠的、方便的儿童保育选择。

新加坡政府在2004年和2008年对这一计划进行了完善。2012年公布的《可持续的人口、朝气蓬勃的新加坡:人口白皮书2013》进一步的细化和完善了该计划,将该计划的预算从原来的16亿新元增加到20亿新元。
2012年后,新加坡的人口状况面临着更大的挑战。在这种状况下,如果不采取措施,新加坡的人口将会从2025年开始出现萎缩。
婚育一揽子计划的出台与不断细化完善,正是为了避免这一状况的出现。
2013年完善的主要措施包括:
(1)帮助单身人士寻找伴侣;
(2)确保已婚夫妇可以更快的获得房屋。如为帮助已婚夫妇建立家庭,建屋发展局将会启动育儿优先配屋计划,预留一定比例的组屋给已育有孩子的首次购屋夫妇。建屋发展局还将启动育儿短期住屋计划,该计划允许已育有孩子的首次购屋夫妇在等候所申请的组屋落成期间以优惠的租金比例租住组屋单位。
(3)降低父母养育孩子的费用。针对新生儿的养育提供了专门的现金奖励和相关的医疗保险政策,如提高婴儿花红计划的现金奖励等。

(4)加强工作和生活平衡措施,促进工作与生活的平衡。提供更多的措施鼓励企业参与“工作与生活和谐计划”计划,为其员工提供更灵活的工作–作息方案。如将生育保护期延长到孕妇的整个怀孕期,延长育儿事假时限,完善领养事假等。
(5)改善高品质的、实惠的、方便的儿童保育服务,为父母提供儿童保育选择。如努力对以社区为中心育儿有着极高需求的居民区建立新的儿童保育中心。为改善儿童保育的质量,政府还设立奖学金和教学成果奖来吸引更多的老师进入儿童保育领域。

此后,相关配套政策2017年继续加码。
为了减轻新生妈妈的负担,从2017年起,父亲享有的陪产假也从一周增加到两周。这一年新生宝宝的父亲中,申请陪产假者占53%,在本地私人企业界的申请者不足五成(48%),在公共服务领域则有82%,
新加坡政府连续多年加码生育鼓励政策,就差没有喊出“求求你们生个孩子吧”。这么实在的物质补贴和优惠政策下, 新加坡生育率终于在2019年实现了小幅回升,看到了一点成效。
根据移民和检查点管理局(ICA)7月28日发布的数据,在经历了八年来的低点之后,新加坡的婴儿数量在2019年略有上升。

根据6月份发布的年度报告,去年共有39,279名婴儿出生,比2018年增长了0.6%。
一直以来,新加坡都需要外来人才实现理想的人口替代率,也需要理想的人口规模以做大经济蛋糕。
不知道本地生育率的提升,是否也给了人力部门限制外国劳动力的底气。
人力部部长杨莉明在去年就表明,国人结婚生子的决定很大程度受到社会观念和职场文化影响,无法单靠政府政策来左右。
她直接大声疾呼,除了政府的政策,国人不妨各尽一分力,调整对生活的心态,尽量让养儿育女成为一个愉快,而非充满压力的过程。
但这条路是否行得通,恐怕还是未知数,也让我们拭目以待。
资料来源:
1. 早报社论:为鼓励生育寻找新动力
2. 早报:学者:鼓励结婚生育新配套 更针对痛点对症下药
3. 早报:生儿育女无法单靠政策 杨莉明促国人各尽一分心力
4. 居外:看新加坡如何鼓励生育
5. SingPlus新加坡直通车:赶走外国人!新加坡真要走偏了?
-END-
